WhatsApp:+86 17865322097
xmking@lstianjun.com
English
Russion
HOME
ABOUT US
lingshan Overview
Factory View
Clients & Partners
Download
Certificate
History
Advantages
Philosophy
Factory
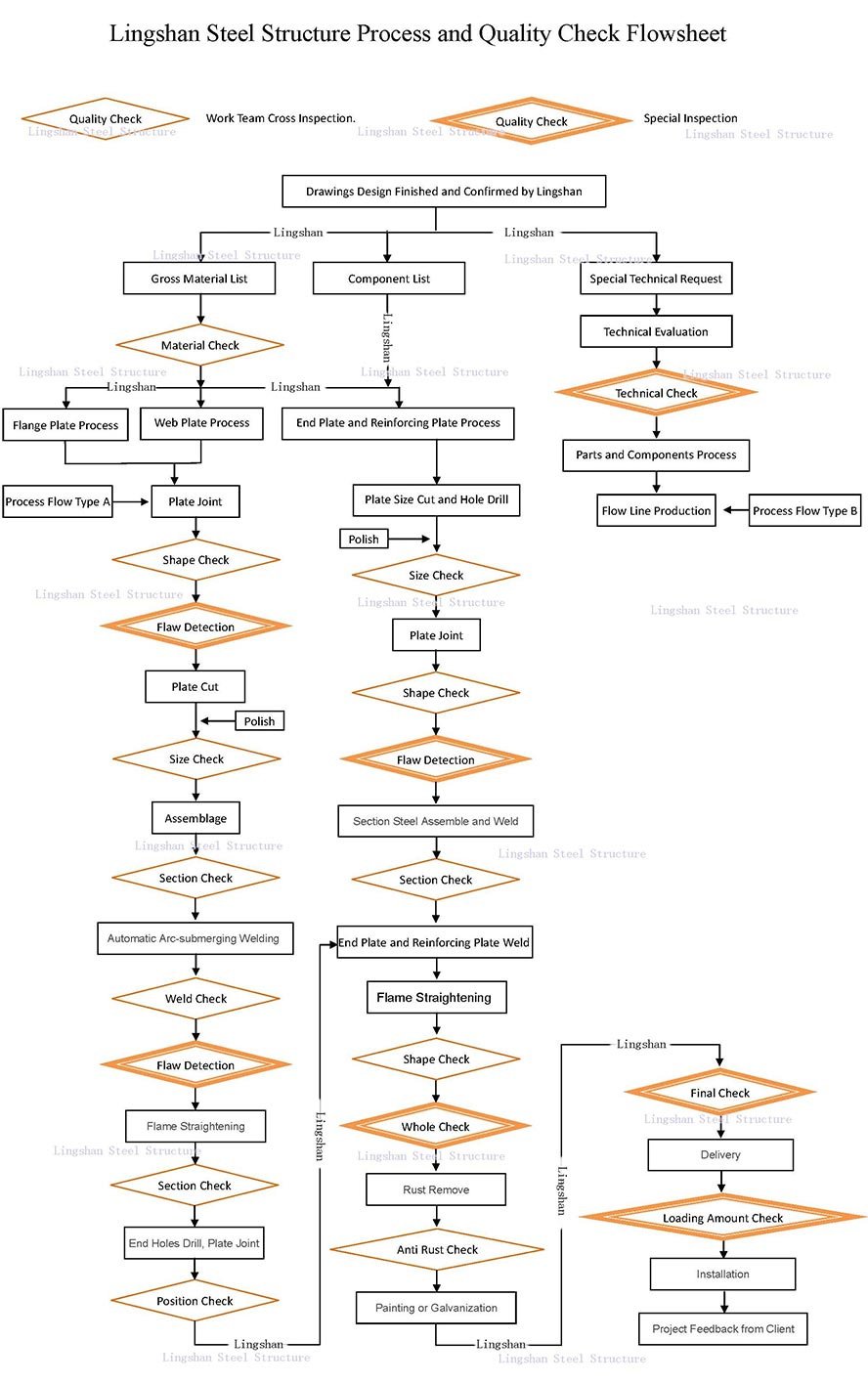
Flow Diagram
industry building
lingshan Overview
History
Advantages
Philosophy
Factory View
Factory
Flow Diagram
Clients & Partners
Download
Certificate
PRODUCTS & PROJECTS
Industrial building
Workshop
Warehouse
Commercial building
Farm building
Poultry House
Sheep House
Cow House
Other building
Building Materials
SERVICE
Customized Design
Construction Support
FAQ
Quality Ensure
CONTACT US
PRICE YOUR VUILDING
lingshan Overview
Factory View
Clients & Partners
Download
Certificate
You Are Here:
Home
-
Flow Diagram
Flow Diagram
Factory
Flow Diagram
Chat Icon
three small dots to indicate that an agent is available to chat
Chat with us
xmking@lstianjun.com
+86 17865322097
TOP
+
E-mail
WhatsApp
Message
Contact
Top